
Making an AM radio from simple components by Adil Malik
In this project I am going to make a simple AM Radio called a crystal set. Making an AM radio from simple components is actually very easy. I will tell you how AM radio works, and what are the basic steps required to make a receiver and then finally the circuit.
What is a radio?
“Radio is the transmission of signals through space by electromagnetic waves with frequencies from about 3 kHz to 300 GHz. These waves are called radio waves. Electromagnetic radiation travels by means of oscillating (moving back and forth) electromagnetic fields that pass through the air and the vacuum of space.”
Now in a quick summary, radios transmitter’s work by taking our sound waves which are weak and then combining those to a much power full electromagnetic wave called the “carrier wave.” This carrier wave can travel through the air at much greater distances. On the receiver side, this modulated or coded signal is decoded to remove the carrier wave from the audio, this only leaves our voice which is later played on a speaker. All radios work on this basic principle, the only difference is how they manipulate the carrier wave to transport our sound.
Am Radios:
AM stands for amplitude modulation. Amplitude means: The maximum difference of an alternating electrical current or potential from the average value. Seems complicated? Well it isn’t, the amplitude of a radio wave or any electromagnetic wave or even a signal is in simple words, how high or how low it hits a certain voltage. For example we have AC current in our houses. In Pakistan we can say that this current has an amplitude of +/- 220v.
Now the second part of AM stands for Modulation meaning: To adjust or adapt. This tells us that the amplitude of the carrier wave for broadcasting is modified to transmit or “carry” our sound/signal.
AM radios have a typical frequency range of 520 kHz–1,610 kHz. That means we can use electromagnetic waves of these frequencies as the carrier wave to transmit our sound. So in simple
words in AM radios, the amplitude (shape) of an electromagnetic wave is modified or distorted to transmit our signals.
Tuner: picks out the frequency we want to listen to and discards the others.
Decoder: Recall that our audio is mixed with the carrier wave. This removes the carrier wave so that we are only left with pure audio.
Amplifier: amplifies the sound signal so that it could be played on a speaker.
Component list:
- Wire: use the normal thin speaker wire (1mm dia). You will need at least a 10-12 feet of antenna and a 1 meter for making the inductor.
- Speaker: use headphones.
- Germanium diode: this is a very important part. Ordinary silicon diodes won’t work. You can buy any germanium diode such as the 1N34.
- Capacitor: 100pf ceramic capacitor.
- IC: lm 358 Operational amplifier.
- Resistor: 1k resistor
- Variable resistor: 100K ohm.
- Inductor: you will have to make this using wire.
- Ferrite rod (1cm dia): see image below.
Other parts:
- 1. Scotch tape
- 2. Sheet of paper
- 3. NOTE: THE PHOTO SHOWS A YELLOW EARPIECE BUT THIS IS NOT REQUIRED. IT IS A VERY SENSTIVE CRYSTAL EARPIECE BUT IT CAN BE RARELY FOUND IN PAKISTAN. YOU CAN USE ANY EARPHONES.
Making the inductor:
For the inductor you need a ferrite rod which is basically an iron rod, used as a core for the inductor. You can get this in any electronic shop as these are widely used in radios. The length of the ferrite rod is not specific but the diameter should be around 1cm.
Steps:
- Roll the piece of paper around the ferrite rod to make a tube and use tape to secure it.
- The paper tube should not be too tight or too loose, it should be able to move freely if pulled. You will later tune the radio by pulling this piece of paper in and out.
- Take 1 meter of your wire and wind it around the paper tube.
- Leave 5cm at each end and secure it all together with tape.
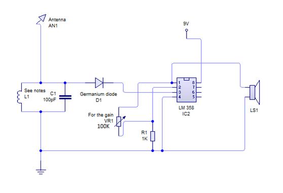
Circuit:
Testing:
Build the rest of the circuit preferably on a breadboard first and connect the inductor you made previously. Connect a wire from your batteries ground to a metallic piece around your house: a sink, a radiator etc. The antenna should be 15-20 ft and should be hanging from the window or a high place. The longer the antenna the more channels you’ll be able to receive. Tune the circuit by sliding your wire coil in and out of the ferrite rod, this must be done slowly. This is a simple circuit depending on your location you’ll be able to tune to 3-5 channels. You can control the volume with the variable resistor.
Troubleshooting:
If your radio is not working, check your circuit. However the most common reason might be that you have made the inductor incorrectly. Also try connecting your ground at a better place.
Also try:
- Turn your volume to max.
- Slide your inductor slowly until you find a station.
Alternative parts:
If you can’t find the ferrite rod, try the following:
- Scavenge it out of an old radio.
- Just make the paper and wire inductor around something else of a 1cm diameter. But this will limit you to one channel reception.
- Buy fixed inductors of various values from 100-300
- 4. Best: buy transformer or motor rewinding wire (enamel wire) of 18 gauge, and wrap 60 times around a tissue roll tube. Use this as your inductor.
- Use any iron metal rod.
How it works?
Try to read and understand the full theory behind this (as mentioned above). Only then will you understand how AM radios actually work.
Although I have explained how radios works. Understanding how the circuit is able to achieve this is difficult without studying the basics of electronics. However I will try to explain it as simple as possible. I hope you understand.
The most important part of the circuit is the capacitor and the inductor:
They make what is called an LC circuit. This circuit moves current back and forth like a clocks pendulum at a certain frequency. This is known as resonant frequency. One property of this circuit is that this will allow only those signals to pass through which have the same frequency as its resonant frequency, all other frequencies will be discarded. For example our antenna catches radio waves of frequency 900 kHz, 1000 kHz, 1200 kHz. Now let’s say our above circuit has a resonant frequency of 1000 kHz. So this circuit will only allow the 1000 kHz signal to pass through. So by adjusting its values this can be used as a tuner for radios and make it receive frequencies we want.
Next is the diode. The diode basically acts as a simple decoder. It works in the same way as when we convert AC current to DC current.
The IC is just used as an amplifier to turn the small signal form the radio waves big enough to run speakers.
By: Adil Malik
Email: adilmalik_n@hotmail.com

