How to make zener diode tester in Urdu
How to make zener diode in Urdu
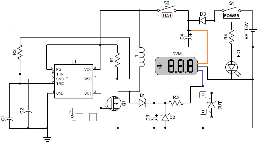
High voltage piada karne ke liye aik chuta sa transformers aur aik 555 timer IC istamal karte hoae ham 50VDC tak ki rating ka zener diode test kar sakte hain. Timer IC 555 ko is table halat me istamal kia gaya hai. Is halat me is ki output pin ko aik chute se audio transformer chalane ke liye istamal kia gaya hai.
بشکریہ: tajssus.pk تجسس, امیر سیف اللہ سیف





